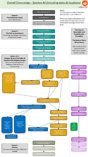
Selam, bu kıta diğer kıtalardan biraz ayrı her konuda. Ticaret bile çok yok. Bunun sebebini ise 7.kitapta öğreneceğiz. 5.kitap ilk 200 sayfa serinin en zor yeri ama Tehol ve Bugg sayesinde gayet iyi kitaba dönüşüyor. Ama seri bittiğinde son 4 lümde olacak gibi.
Üstte benim de takıldığım bir durumdu;
nefarrias şöyle bir cevap iletti;
M3rett0 ve Haplo nun cevabı da durumu netleştirdi, ileride detayı gelecek
.
- sayfadayım ve kitap hakkındaki ilk gözlemlerimi paylaşmak istiyorum
Yazar müthiş bir hikaye kurucu; olayları adım adım ilerletiyor, karakterleri ilmek ilmek işliyor, evreni minik fırça darbeleriyle inşa ediyor. Her şey çok istikrarlı, tam olmaları gereken yerdeler.
Ancak eleştirlerim de yok değil. Mesela bu kitaptaki ana karakterler neredeyse birbirinin kopyası gibi. Her biri; hazıcevap, kıvrak zekalı ve becerikli. Zaman zaman karakter değişse de hala aynı karakteri okuyormuşum gibi hissettiğim oldu.
Ben şu an 213. sayfadayım ve dediğiniz kısımları keyifle okudum. Evet, yine çoğu farklı kişiler ve mekânlar karşılıyor bizleri. Bunlara rağmen bayılarak okuyorum, bilinmedik bir ortamda neler olabileceğine dair kafa patlatmak rahatlama sağlıyor bana.
Daha iyi olacak gibi. Erikson reis her zamanki gibi formunda ![]()
Yanıtları okumaya çalışıyorum bu arada.
Edit: Geldiğim sayfaya kadar yazılanları ve genel düşüncelerinizi okudum. Erikson gibi Malazanseverler de formundaymış
Katkılarınıza sağlık diyeyim
İlerledikçe diğer yanıtlara da bakacağım. Etkinliğe zamanında katılamasam da şimdi buralarda olmak güzel bir his.
Kitabın hangi dönemde geçtiğini tam çözememiştim, öncesi diye tahmin ediyordum. Birinci kitapla paralelmiş meğer. Gerçekten değişik bir kurgu. İnsan kayboluyor ama çıkası gelmiyor işin içinden.
Tartışmaya biraz geç katıldım ama geldim. Ya bu kitap beni zorluyor. Diğer kitapları okumak daha kolaydı. Bu kitaptaki tüm karakterler yepyeni ve nedense kitaba adapte olmamı, olaylara odaklanmamı zorlaştırıyor. Dördüncü bölümdeyim bu arada, 150. sayfada falanım ama cidden çok az şey anlıyorum şu an. Hadi bakalım.
Malazan’da hep bir perde var ve bu güzel de oluyor genelde. İlk dört kitapta bayağı heyecan yaratıyordu bu. Hele Buzun Anıları ve Zincirler Hanesi ilk ikiyi devam etirme konusunda müthiş iş çıkarıyor. Bu kitabı anlamak için biraz uğraşacağım. Spoiler olmasın diye konunun tamamını okumadım bu arada. Girmişken düşüncelerimi yazayım istedim.
Düzenleme:
Konuya biraz bakındım, anladığım kadarıyla kitaba adapte olmakta zorlanan tek kişi değilim ve bu kitabın da tıpkı Ay Bahçeleri gibi bir barajı var. Yaşasın! Neyse, devam edeceğim. Malazan her zaman barajlar sonrası kendini okutan bir seri oldu benim için. Ama dediğim gibi, bu kitapta herkesin farklı olması, hatta kıtanın bile farklı olması beni ufo gören masum köylüye çevirdi. Hatta Thisteedurlar farklı bir dünyada mı yaşıyor diye bile sordum, Malazan’da hiçbir şey imkansız değil gibi. ![]()
5 kitabın 5’i de sonradan harika açılıyor.
Sabretmek gerek.
- Kitap için ben tam tersini düşünüyorum. Tekil kitapmış gibi okudum ve çok keyif aldım. Tabii böyle yaparak diğer kitaplarla ilgili ipuçları ve göndermelerden bazılarını kaçırmış olabilirim belki.
Kelimesi kelimesine sizinle aynı düşünüyordum ama kitapta belli bir olay olacak. O olaydan sonra kitabı bırakamayacağınızı düşünüyorum. Bu kitabı @RolandDeschain’in de belirttiği gibi tekli bir kitap gibi düşünün aynı evrende geçen.
Henüz 6. kitabı bitirmedim, ortalarındayım ama şunu söyleyebilirim ki 5. kitap benim için ilk 4 kitaptan daha iyiydi.
Çok zorlanıyorum kim letheri kim edur kim andi iyice çorba oluyor.
Ama 2.bolümden sonra biraz daha sardı açıkçası. Olay örgüleri oturmaya başladı. Tüm kitabın bu karakterler ile geçmesi şahsen hevesimi kırdı. Böyle olunca eski olaylar ve karakterler unutuluyor. 4.kitaptaki Karsa bölümleri açıkçası çok yormadı fakat bu mevzular baya karışık.
Çoğu karakter için ben Malazan Wiki’ye bakıyorum. Bazı karakterlerin başka isimleri de olduğundan biraz karıştırılabiliyor.
5.kitabın ilk 130 sayfası bayağı zorlayıcı ama ondan sonra serinin en önemli olaylarının olacağı kıtada, müthiş 2-3 karakterle devam ediyor. Ama yılma, devam et. Ben sıralama yaparken 7.sıraya koymuştum ama gerçekten çok özel bir kitap. Aklına takılan isim olursa karıştırdığın sor, spoilersız cevap veririm.
Bak bu gaz iyi oldu. Şunu sorayım o zaman bu kitap ilk 4 kitapin tarihsel olarak gerisinde değil mi? Sonuçta Trull sengar halen köyde. Kitap sonuna kadar hep bu tarih aralığı mi var yoksa değişiyor mu?
Tarih olarak ilk sayfada Burn’ün Uykusu şu yıl diye belirtiyor. Diğer kitaplara bakarak karşılaştırabilirsiniz. Fakat farklı bir kıtada geçiyor olaylar. O yüzden kopuk gibi hissedebilirsiniz.
Olur da bu bambaşka karışık bisey. Neyse inceleyeyim güzel detaylar.
Tam hatırlamamakla birlikte 5-6 sene öncesi olmalı. Kitap, Lether’de ve Trull’un geçmişini ve Tiste Edur-Letheri conflictini anlatıyor.
Malazan 5 Gece Yarısı Gelgitleri özel Subterranean Press baskısı, çizer Lauren St. Ongen’ın eserde yapmış olduğu illüstrasyon çalışmaları…
Malazan 7 gelmeden serimizin 5. Kitabına tekrardan bir dönüş yapayım dedim. 7. Kitap malum Lether kıtasında geçecek, olayları kısa bir hatırlama baabında re-read’e geçiyorum, aldığım keyif
5.kitabı yarıladım fakat bu kıta beni hiç sarmadı nedense. Seride sevilme durumu nedir ? Karakterlerin neredeyse hiçbirine ısınamadım. Sanki biraz Brys Beddict sevdiriyor kendini fakat o da kitabın yarısına kadar çok bölük pörçük. Tehol ise serinin ruhuna uymayan zorlama bir karakter gibi geliyor. Biraz da Trull Sengar geçen kitapta tanıştığımız için ilgi çekiyor ama diğer karakterler ve olaylar hiç ilgimi çekmedi.
Mesela namevt karakterlerin olayını anlayamadım. Diğer 4 kitap boyunca bu tarz namevtler ile pek karşılaşmamıştık. Fakat burada baya önemli roller biçilmiş gibi.
Ne bileyim hele bir bitirsem de 6.kitabı çok merak ediyorum.
- Bence Gece Yarısı Gelgitlerinin başlangıcından, ani ortamından (Lether) ve zamansal değişiminden dolayı hayal kırıklığına uğramış birçok sayıda kişi olmasına rağmen; gerçekten serinin en iyi kitaplarından biri olabileceğini düşünüyorum. Bu kitabı bağımsız düşünüp bakmamızda fayda var; çünkü ilerisi için bağlantıların olduğu bir kaynak görevi görüyor (7,9 ve 10.kitaplar).
- Hocam size nazaran ben Tehol karakterini çok sevdim. Özellikle Tehol ve Bugg’ın olduğu her sahneden keyif aldım, bu ikili arasındaki esprili mizah Malazan gibi karanlık bir ortamda bir nebze olsun bizi ferahlatıyor. Ek olarak da Sengar ve Beddict kardeşlerin her iki taraftanda hikayesi büyüleyici ve duygusaldı.
- Edur tarihini ve kıtadaki Letheras imparatorluğuna karşı yapılan savaşlarda aksiyon anlamında beni boğmadı, genel olarak her kitapta sürekli olarak yeni bölgeler ve yeni karakterlerle tanışmak zor, önceki kitaplarda bağlandığınız karakterler sanki bir kenara atılmış gibi hissettiriyor. Ancak bu yeni olay örgüsünün bir amacı var ve eminim ki sonunda oradaki karakterlerden bazılarını benim gibi seveceksiniz. Okumaya devam edin ve unutmayın ki bu daha bir başlangıç, ileriki kitaplar için zemin hazırladı SE

- Bu arada 7. Kitap Tr ye gelirse, Malazan’ı okuyan arkadaşlarla birlikte bir okuma etkinliği yapalım, 6. kitap olan Kemikavcılar’ın yapılmamış 7. si için yapmak güzel olacaktır🥰









